凝聚地方共識 挖掘地方亮點DNA 公私協力共創更美好的家園:嘉義市地方創生整合計畫
你喜歡你居住的城市嗎?
你認為這座城市最大的魅力和發展潛力是什麼?
如果可以一起讓城市變得更好,你願意一起參與嗎?
整體人口減少、人口過度集中大都市、城鄉發展失衡是臺灣社會長久以來面臨的問題,不論是政府或是民間單位,都持續找尋著改變現況的可能解方。2020年臺灣首度出現人口負成長,公民課本上曾經的「未來」已成為活生生的「現實」,面對迎面而來的國家發展困境,如何找出因應策略,為未來世代打造更理想的生活樣貌,是當今臺灣社會刻不容緩的共同議題。借鏡日本「地方創生」政策與經驗,行政院宣示 2019 年為「台灣地方創生元年」,寄望透過國家安全戰略級的發展政策活化地方,將在地文化結合新創,復興地方產業、創造地方就業機會,進而吸引青年返鄉、移居,打造具有地方特色的生活圈,促進城鄉均衡發展、減緩人口減少問題。
在中央政府發起的「地方創生」浪潮下,近年來地方政府與地方團隊輪番開啟了一場剖析地方的深度之旅,試圖在歲月長河中淘洗出最具潛力的地方文化魅力與產業亮點,期望透過公私協力的方式帶動地方文化與產業復甦,打造宜居生活,吸引更多人投入地方經營,持續讓地方變得更好。
借鏡地方創生豐富經驗 嘉義市邀請創生團隊打造前瞻性發展策略
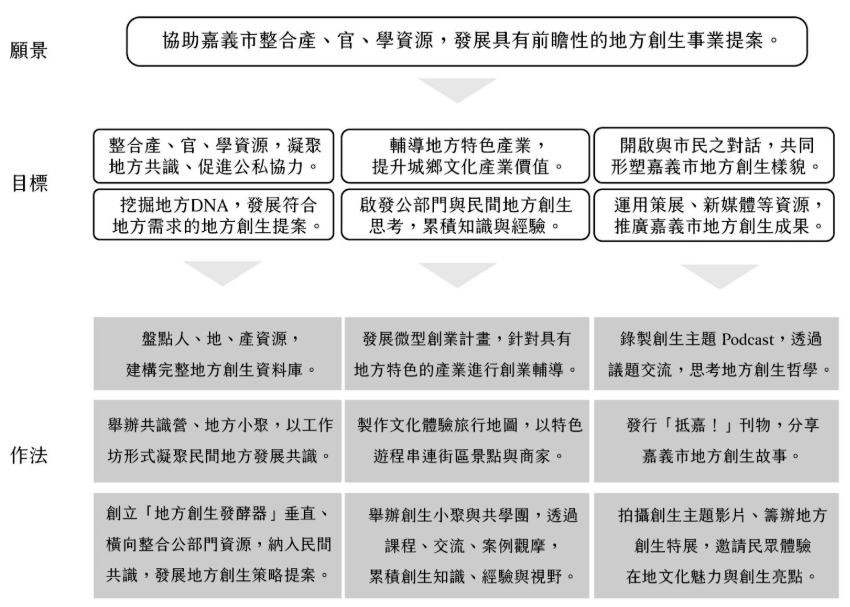
身為臺灣發展歷史最悠久的古都之一,嘉義市擁有深厚文化底蘊與豐富的產業能量,獨有的生活風格與步調更吸引許多年輕人返鄉或移居創業,匯聚許多新世代創新能量。為了更有效運用地方創生政策資源,2020 年嘉義市政府決定進一步盤點地方資源、梳理地方產業脈絡,邀請擁有豐富地方創生工作經驗,來自新北市三峽的甘樂文創團隊,透過為期兩年的計畫協助嘉義市整合產、官、學資源,協助市政單位擬定符合在地需求、具有地方發展前瞻性的地方創生事業提案,期望實際為地方發展注入能量,為嘉義市帶來正向改變與共好循環。

圖說:甘樂文創協助嘉義市政府發展地方創生事業。
地方創生發酵器 凝聚產官學研共識 推動公私部門共創
推動地方發展工作,必須先瞭解地方,甘樂文創首先針對嘉義市地方人、地、產資源性行全面盤點調查,蒐集地方相關文獻、報導、網路圖文內容等二手資料,並拜訪相關民間單位,補足資料完整性,最後再將資料縝密篩選分類,建構完整嘉義市地方創生資料庫,作為往後地方創生提案計畫的重要參考資料。同時團隊也深入探討公部門過往地方政策方向,邀集各領域地方創生顧問與公部門相關人員進行諮詢會議,共同梳理出嘉義市未來可能的創生計畫主題、優勢及策略,也分別和市府各局處深度訪談,了解政策執行現況、成效與困境。
為了進一步協助各單位凝聚地方創生政策共識,使市府推動創生事務更加順暢,甘樂文創協助建構「地方創生發酵器」,邀請五位具有豐富經驗的創生領域專家擔任顧問,並由首長、高階部長領導,垂直整合各局處資源,並透過跨局處整合協調會議落實橫向溝通與資源整合,共同讓市政能量最大化。

以市府局處共同初步討論出的政策方向為基礎,地方創生發酵器也邀請民間參與討論,甘樂文創深度訪談了二十家在地店家,領域跨足木業、傳統工藝、食品、旅宿、藝術、文創、非營利組織等單位,收集民間對於地方發展政策第一手想法與建議。另一方面也舉辦「地方創生共識營」,邀請地方企業、社區協會、地方里長等單位,透過工作坊形式針對嘉義市地方創生具體議題方向進行交流討論;以及三場「地方創生民間小聚」,由甘樂文創執行長林峻丞帶領將近 70 位文史工作者、木產業相關業者、老屋修復團隊、青年創業家、商圈店家等嘉義在地夥伴,以各自領域及觀點針對嘉義市發展現況與地方創生政策發表想法與建議;更針對一般大眾發送街頭問卷,邀請嘉義市在地居民或移居者分享對未來生活的想像,全面性的資料收集,期待揉合公部門與民間的想法,形塑出嘉義市地方創生願景與方針。

挖掘地方亮點 DNA 由下而上匯聚能量而生的地方創生提案
在深入且扎實的交流討論中,匯聚了由下而上的地方共識與能量,也讓甘樂文創一點一滴挖掘出屬於嘉義市的亮點DNA,累積起更立體的地方願景樣貌,並將資料帶回「地方創生發酵器」與市府局處、專家顧問共同討論,整理出一份「部會創生計畫對應建議報告」,提出屬於嘉義市最具有發展潛力的十大亮點議題,內容涵蓋傳統產業再生、老屋活化、工藝推廣、教育扎根、智慧科技、青銀共創、社區關懷照護、區塊鏈、產業加值、市場再造等面向,並依據各項議題提出政策、環境、人才、教育、文化及產業六大面向的具體工作細項,盤點出相對應的潛在內外部資源、局處工作分工與經費規劃等,為嘉義市地方創生政策提供更為具體的策略提案。

「創生不難,但需要人與時間的發酵,並透過地方創生支持系統的建構,讓人願意留下。」甘樂文創計畫主持人林峻丞分享,每個城市擁有不同的歷史脈絡、產業發展與文化魅力,形塑出獨一無二的地方生活型態,也讓實際生活在城市的人們對地方發展自己想法和期待,透過「地方創生發酵器」除了協助公部門主動向民間開啟對話、打造共創的橋樑,也成功凝聚起地方發展共識,更重要的事讓政策發展的方向與願景實際符合地方真正的需求。

以甘樂文創協助規劃的發展策略提案為基礎,嘉義市政府透過密集的跨局處會議,進一步整合民間與公部門資源,催生出八套地方創生事業提案,最終歸納為四大主題——以重現嘉義市木都美名為目標的「傳產木藝再生與教育扎根」提案;聚焦於嘉義市木業復興、街區木造老屋活化的「老屋活化,街區創生」提案;「大嘉義產業加值展示櫥窗平台」提案以活絡在地三級產業為主要任務;「世代宜居」提案則以發展宜居友善城市為期許。四大主題提案最後成功於 2021 年向國發會爭取到近 2 億元專案補助資源,為嘉義市地方發展注入活水。
地方特色產業創業輔導 提升城鄉文化產業價值
除了整合在地資源、提供市府施政方向的規劃建議,甘樂文創也協助發起微型創業計畫,以提升嘉義市城鄉文化產業價值為目標,針對具有嘉義地方特色的傳統工藝家、二代產業接班人、青年創業家等,提供產業轉型升級諮詢輔導。在實地拜訪十多位在地創業家之後,團隊挑選出具有「產業轉型需求」、「在地創業需求」、「品牌行銷包裝需求」、「產品無接班繼承者」以及「需要創新設計思維」等條件之 12 位創業家,針對個別創業性質與需求,提供包含品牌形象翻新、行銷經營診斷、數位行銷輔導、門市展售空間改造設計、攤位門面改造、品牌包裝設計、社會創業輔導等量身定做的輔導計畫。

甘樂文創品牌總監黃偉峯分析,傳統工藝家年齡普遍較高,由於市場萎縮導致產業逐漸凋零,除了缺少與新世代族群的溝通,也很難找到願意習藝接班的年輕人。他舉例,「大新工藝社」是嘉義著名的神桌訂製業者,在地方經營超過三十年,現由第三代負責人接班,希望木製傳統工藝能重新被更多年輕族群認識與理解,在了解現況及需求之後,計畫團隊以品牌形象角度切入,重新設計一套品牌CIS設計,協助業者以年輕化、具設計美感的新品牌形象拉近與年輕族群的距離。「興家木業」則為傳統傢俱行二代轉型成立的新品牌,由於工作者年齡層偏高,缺少年輕工作者投入,面臨嚴重人力斷層問題,甘樂文創選擇針對業者行銷經營進行全面性診斷,挖掘品牌推廣上的盲點與困境,並提出與社區資源友善連結、導入社會企業經營模式等轉型建議。


另一方面,青年創業家往往滿懷熱情與創意,但由於缺乏經驗、人脈與資源,容易在營運狀況尚未成熟的創業初期就鎩羽而歸。黃偉峯舉例,「銀色大門」是成立剛滿一年的新創社會企業,主要提供老人送餐與長者關懷服務,希望在成立初期建立穩健營運基礎,並確立未來品牌發展方向,甘樂文創除了提供創業輔導諮詢,更媒合相關顧問專家與潛在投資人,提供品牌創立初期最需要的經驗與資源。「佇嘉木」則於2020年創立,以攀樹活動延伸出高關懷青少年身心與職涯探索及民眾環境體驗教育,然而兩位創辦人缺少創業經驗,業務推廣工作上更分身乏術,經營上遭遇許多阻礙,甘樂文創除了協助釐清經營現況主要問題點,也邀請顧問提供創業輔導與相關資源,並規劃一套服務介紹型錄,幫助品牌推廣業務更加順利。
藉由微型創業計畫不僅幫助創業者梳理出更明確的經營方向,更協助媒合創業相關寶貴資源,讓創業者得到最實際的幫助,也為嘉義市地方多元產業發展帶來能量。


創生小聚 創生共學團 為嘉義市播下地方創生種籽
有影響力的地方創生事業,最初往往源自於一個具有理想的簡單想法,然而從「想法」、「想像」到「事業」,從「意義」、「創意」到「生意」的過程中需要投注無數心力與資源,若在事業概念萌芽初期,能擁有更系統性的思考脈絡與創業策略,將對地方創生事業發展上帶來莫大幫助。
為了啟發更多城市裡的創生種籽,甘樂文創協助嘉義市政府舉辦一系列「創生小聚」,邀請地方創生事業專家規劃一系列實戰系統性課程,從尋找具市場競爭力的地方創業項目、到深入討論事業經營所需的管理資源,最後透過教育角度共同思考地方創生的未來。三場實體聚會與四場線上活動,吸引了許多學子、在地青年與具有地方創生理想的個人與團隊參與,在講師的引導下透過案例發想與實際演練,為將來地方創生事業實踐累積寶貴知識與經驗,更促進地方創業生態系良好交流與連結。


除了透過聚會向專家學習,甘樂文創也籌辦產官學研創生共學團,邀請市長、市府團隊與地方夥伴實地拜訪臺灣具代表性的地方創生標竿聚落,進入創生現場與第一線團隊交流互動,在成功的案例與經驗中挖掘創生知識與能量。參訪對象包括三峽甘樂文創以傳統工藝文化串聯地方產業、以社會企業模式帶動非營利單位投入社區陪伴工作,打造地方創生支持系統之經驗;也特地安排二日行程深度走訪中台灣,從農村出發,到雲林西螺看御鼎興品牌第三代如何以食農結合地域文化再生;到鹿港看地方團隊鹿港囝仔以藝術擾動聚落;到彰化向旅庫學習如何以城市行腳挖掘老城市魅力。再到台中市區探討都市城鄉發展問題,參訪中區再生基地活絡街區空間、與樸實創意團隊透過設計形塑地方品牌之案例,最後藉由范特喜為創文化的街區聚落再造行動,體會都市創生能量。
臺灣各地創生團隊面臨的議題大不相同,不論是民間自發行動或著產官合作案例,精彩的成果背後都有獨到的創新思考與經營思維,透過「創生小聚」與「創生共學團」不僅帶來創業實際面所需知識與經驗,更打開參與者對地方創生的更多想像。


文化體驗旅行地圖 展現城市新舊並存的創生魅力
從創業延伸到日常生活,嘉義市獨有的慢活步調,是許多人公認的宜居城市,加上傳統與新創並存的文化與產業樣貌,賦予城市獨一無二的美感與風格,近年來也成為受背包客喜愛的旅行地點。
為了推廣嘉義市城市創生魅力,甘樂文創以「漫步。慢步」為主題,協助嘉義市政府設計出版在地體驗地圖冊,規劃出兩大主題、四條遊程路線,串連聚落周邊的歷史文化場域、工藝據點、生活場域。「嘉義老城市時光機」主題遊程引領遊客走訪富有在地人生活記憶的場域——有「嘉義人廚房」稱號的東市場、聚落信仰中心城隍廟、充滿歷史風貌的二通老街與老建築、以及最在地的嘉義美食小吃。「嘉的風味再現」主題遊程則引導遊客走訪至今仍運作中的木材廠,一窺嘉義市木都風華,另外也從西城門回顧嘉義地區經濟發展,品味在地飲食在城市發展過程中孕育出的絕妙風味。

實體印刷出版的體驗地圖冊除了提供精美的圖片與文字,也可以透過QRcode聆聽中、英、日、韓四種語言的語音導覽,並收錄各種手作體驗活動資訊,串連起街區店家,讓民眾、甚至外國旅客能夠跟著地圖體驗嘉義市多元魅力。甘樂文創也曾舉辦街區體驗遊程,由在地專業解說員規劃街區導覽小旅行,由在地特色店家分享經營故事與參與在地創生行動珍貴經驗,邀請在地民眾與高中職學生參與,讓參與者深入認識不同面貌的家鄉。

嘉義市首場地方創生展 邀請市民共創「理想嘉」
美好的事物存在於各處,有時候只是等待有緣人發掘,透過地方創生計畫,甘樂文創挖掘出許多藏身城市裡的瑰寶,許多人日復一日做著自己的事情,從一間店、一條街開始,一點一滴改變著地方。在日常生活中,也有許多人在自己的崗位上,默默為這座城市奉獻付出,正是這些微小的事物聚集起來,共同形塑出嘉義市的美好生活。甘樂文創決定好好整理這些精彩的故事,從生活中的五大面向切入,將嘉義市生活與文化濃縮進五支影片當中,期望讓更多人認識充滿魅力的嘉義。

「職人工匠篇」影片紀錄木藝、交趾陶、刺繡、石雕等傳統工藝家,在精湛技藝與專注的神情之中,娓娓道來工藝產業的過去與現在,體現一生懸命的職人精神。「青年創業篇」集結了青年老屋活化創業、二代接班創業家、藝文創作者的創業故事與理想,紀錄了嘉義市青年創業的熱情與活力。「青年世代宜居篇」聚焦於嘉義市居住生活品質,走訪每個宜居角落、紀錄市民日常生活的喜悅瞬間,呈現出嘉義市城市綠地、公共空間友善設計、老屋街區活化、藝文展演活動、長照醫療資源、親子托育、交通機能、綠色節能與綠建築等宜居城市重要特色與指標。「嘉義想不到」篇以輕鬆活潑的街頭訪問形式,將嘉義市獨有的特色轉化成考題,實際考驗市民對嘉義市的瞭解有多深!透過許多意想不到的嘉義小知識重新認識嘉義市的特色與美好。「城市創生活力篇」分享了來自嘉義市民間的地方創生能量,聚集了地方夥伴文資保存、老屋活化、街區文旅、科技創新運用、青銀長照、傳統工藝轉型等精彩案例,一窺嘉義市民間蓬勃的創意與行動力!


富含嘉義市魅力的系列影片只是個前菜,2021年3月的「理想嘉」嘉義市地方風格展則將活動擴大,邀請市民來到嘉義市政府一樓展區,藉由嘉義市首場地方創生展重新認識這座城市,同時與市民展開對話,邀請市民共同想像未來更美好的嘉義市樣貌。策展團隊甘樂文創以積木元素巧思拼湊出「理、想、嘉」展覽主題字樣,象徵地方的人們一步一步,腳踏實地的建構出心目中的「理想家」,也呼應政府與市民共創共榮的地方創生精神,邀請觀展市民懷抱對理想家鄉的初心,一同建構出屬於大家的「理想嘉」。
走進展區,亮眼的嘉義市地圖以地貼的方式呈現,透過腳下的城市亮點數據,讓觀者以有趣的方式深入認識嘉義。順著箭頭往前走,一座一座的嘉義市大紀事陳列在眼前,帶領市民回顧嘉義市不同時代的風華,緊接著直搗地方創生核心,談臺灣城鄉面臨的問題、地方創生政策的緣起,以及嘉義市如何開展地方創生。順著地方創生議題,展覽帶領觀者遊歷街區地景,以及形塑嘉義市生活重要的傳統產業、傳統工藝與職人故事,也將在地具有地方創生精神的風格人物、新創團隊故事完整呈現,從中看見他們眼中看嘉義的不同觀點與願景,直擊地方創生最前線。展覽的後半段,則將嘉義市面臨的創生課題完整攤開,並分享近年來針對地方創生,公私協力努力耕耘的每段過程、成果與未來規劃。最後的影音互動區,除了播放地方創生系列短片,也蒐羅國內外學者對於地方創生的觀點與看法,並提供觀展者消化、思考的空間,邀請民眾在願景牆上寫下自己對於創生課題的解答,以及對嘉義市未來的想像,作為觀展結束後的創意激盪與交流。
為期將近一個月的展覽,共計超過千人以上進行觀展,扎實的展覽內容,不只完整呈現嘉義市地方創生的深厚能量,更在每個觀展者心中種下創生精神的種籽,等待未來某一天發芽且成長茁壯。
創紙本刊物 辦新媒體 挖掘嘉義市獨一無二的地方創生哲學
地方創生是一場沒有終點的旅程,延伸出的領域課題更是包羅萬象,為了延續創生行動所累積的能量,甚至更進一步激盪出新的思考與創意,以跨域創生學習為目標的「有事青年實驗室Podcast」就此誕生。「有事青年指的是發現大環境的不合理,以實際行動挑戰並突破現況,重新詮釋、進而創造出這片土地魅力與價值的人。」在共計六集的Podcast節目裡,製作團隊甘樂文創邀請了六位不同領域的全國性地方創生專家擔任主講人,在每集節目中各搭配一位嘉義市地方產業代表,各自分享創業、生活、人生一路走來的心路歷程,從每個人獨一無二的經驗與觀點中,深入剖析不同品牌經營方式裡的獨特的創生哲學與心法,發覺彼此能夠互相學習之特點。

如同在 EP1 節目當中「茶籽堂」與「樂檸漢堡」兩位創辦人的跨界對談,即便產業內容大相徑庭,品牌經營的手法也完全不同,但是選擇回歸土地本質,用產品闡述品牌價值的信念是彼此相互呼應的。也如同 EP4 節目中「台青蕉」與「美秀集團」暢談音樂與音樂以外各種有趣的企劃,分享在慶典式的活動中,透過充滿趣味又具有文化內涵的演出翻轉在地文化之經驗。跨越不同領域、各種令人意想不到的組合,激盪出的火花不止含金量十足,更在過程中不斷拋出新鮮的觀點與議題,啟發更多人用獨特的方式走出自己的創生之路。

除此之外,甘樂文創也協助市府創辦地方創生刊物,將最完整的嘉義市地方創生故事收錄其中。在為期兩年的地方創生整合計畫中,甘樂文創持續深蹲嘉義市,採集到許多珍貴的地方田調資料,團隊將這些資料重新整理編輯,並深度採訪 36 位嘉義市人物創生故事,彙集成「抵嘉!」電子圖文集與紙本刊物,刊物整體設計以亮黃主色調展現嘉義市充滿活力的生活風格,內容章節以嘉義市亮點DNA為出發,以「工藝」、「場域」、「設計」、「職人精神」等主題延伸談論嘉義市的文化、傳產、街區再生、青年創業、特色店家等創生人物故事,最後一個章節「用創意改變的生活」則收錄了以商業模式、藝術行動等方式改變地方發展問題的精彩案例。生動活潑的圖文,完整描繪了嘉義市迷人的生活風格與文化能量,以及獨特多元的地方創生哲學。
「抵嘉!」地方創生刊物可以說是過去兩年嘉義市地方創生的小小總結,然而放大至整體發展規劃整體來看,這些成果僅僅是地方創生藍圖的第一個章節,接下來,嘉義市地方創生的精彩旅程才正要開展!